游客:
注册
|
登录
|
会员
|
统计
|
帮助
信天谨游
»
山村修路
» 第131条:四川省沐川县武圣乡德胜村1,4组宋林坡公路(觉醒就是爱)
‹‹ 上一主题
|
下一主题 ››
24
1/3
1
2
3
››
投票
交易
悬赏
活动
打印
|
推荐
|
订阅
|
收藏
标题: 第131条:四川省沐川县武圣乡德胜村1,4组宋林坡公路(觉醒就是爱)
信天谨游
管理员
UID 5
精华 0
积分 0
帖子 29695
阅读权限 200
注册 2007-4-3
状态 离线
#1
发表于 2017-3-24 19:37
资料
文集
短消息
第131条:四川省沐川县武圣乡德胜村1,4组宋林坡公路(觉醒就是爱)
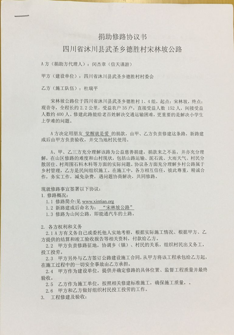
宋林坡公路位于四川省沐川县武圣乡德胜村1、4组,起点:宋林坡,终点:观音寺,全程长约2.2公里,受益农户35户,直接受益人数 152人,间接受益人数约400人。修建此路能给老百姓解决交通运输困难,更重要的是解决小学生上学难的问题。村民修路决心很大,全力集资,450元/户,共集资15750元,计划修通土路、支路、涵管、并铺设部份路面块石,力争雨季也能通车。
工程第一、二责任人: 张荣 徐建华
预算如下:
一、挖机开挖和破碎: 2.2公里× 3万元/公里= 66000元;另有硬岩层两处约90米,预计破碎或者爆破费用17000元。
小计:¥83000元
二、涵管费(含运费)
1、1000mm: 20根×350元/根= 7000元;
2、500mm: 45根×60元/根= 2700元;
小计: 9700 元。
三、老百姓义务投工投劳,需多少投多少,不计入预算。
以上合计总价: 92700 元,老百姓集资15750 元,尚有资金缺口 76950元。
拟捐款:76000元。其他不足款由村委会自行解决。
捐款人:觉醒就是爱
修路分三步走:
(1)爱心人捐款、村民投工投劳一起修土路;
(2)随后村民自筹或向政府申请石头子,铺成石子路,现在的政策是没有土路,无法申请石头子,没有土路要石头子也没用。
(3)再过几年,申请水泥,铺成水泥路,我们帮村民先修土路,循序渐进。
这样,村民自助、社会捐助、政府帮助三方力量都结合起来,循序渐进,相信明天更美好。
备注说明:(1) 在山里开路,要依地势而修路,计划路线的长度只是暂估,实际修建时如遇到硬石山体就需要更改路线。
(2) 要经过农田等,也要协调征地工作,如果遇到不愿让步的,还得更改路线。所以,计划修建的路线只是暂估,谢谢理解。
(3) 由于山体不一样,施工难度也不一样,所以,挖掘机费用有的高些,有的低些。
(4) 有的地方村民太困难,在大山更深处,这样,我们就尽量不让村民再集资了,只投工投劳就可以了。而,有的地方小水泥路就通到了山脚下,我们修路来接通外界的小水泥路,这样,材料可以直接运输到山脚下,村民除了投工投劳,就再集资一些钱,我们共同修建山村公路。
(5)修路预算分好几部分,有挖掘机、涵管、炸药爆破(山崖需要爆破)、堡坎、村民义务工、征地等。修路,我们不全包,我们出一大部分钱:挖掘费用、山崖爆破等。村民出义务工、涵管、征地费、村民小额集资。
信天谨游
管理员
UID 5
精华 0
积分 0
帖子 29695
阅读权限 200
注册 2007-4-3
状态 离线
#2
发表于 2017-3-24 19:37
资料
文集
短消息
预留1
图片附件
:
1072949085.jpg
(2017-9-3 17:19, 97.89 K)
信天谨游
管理员
UID 5
精华 0
积分 0
帖子 29695
阅读权限 200
注册 2007-4-3
状态 离线
#3
发表于 2017-3-24 19:37
资料
文集
短消息
预留2
图片附件
:
1072949088.jpg
(2017-9-3 17:20, 120.09 K)
图片附件
:
1072949089.jpg
(2017-9-3 17:20, 96.01 K)
信天谨游
管理员
UID 5
精华 0
积分 0
帖子 29695
阅读权限 200
注册 2007-4-3
状态 离线
#4
发表于 2017-3-24 19:37
资料
文集
短消息
决算书
图片附件
:
4.jpg
(2017-10-20 15:48, 220.28 K)
信天谨游
管理员
UID 5
精华 0
积分 0
帖子 29695
阅读权限 200
注册 2007-4-3
状态 离线
#5
发表于 2017-3-24 19:37
资料
文集
短消息
工程竣工及验收报告
图片附件
:
5.jpg
(2017-10-20 15:49, 240.39 K)
图片附件
:
6.jpg
(2017-10-20 15:49, 225.83 K)
信天谨游
管理员
UID 5
精华 0
积分 0
帖子 29695
阅读权限 200
注册 2007-4-3
状态 离线
#6
发表于 2017-3-24 19:38
资料
文集
短消息
受益群众签字单
图片附件
:
IMG_20180612_091651.jpg
(2018-6-12 09:43, 385.94 K)
图片附件
:
IMG_20180612_091712.jpg
(2018-6-12 09:43, 366.67 K)
信天谨游
管理员
UID 5
精华 0
积分 0
帖子 29695
阅读权限 200
注册 2007-4-3
状态 离线
#7
发表于 2017-3-24 19:38
资料
文集
短消息
预留6
信天谨游
管理员
UID 5
精华 0
积分 0
帖子 29695
阅读权限 200
注册 2007-4-3
状态 离线
#8
发表于 2017-3-24 19:53
资料
文集
短消息
山里人家
图片附件
:
1-2mmexport1489998723012_副本.jpg
(2017-3-24 19:53, 111.94 K)
图片附件
:
1mmexport1489998695571_副本.jpg
(2017-3-24 19:53, 102.63 K)
图片附件
:
2mmexport1489998731262_副本.jpg
(2017-3-24 19:53, 103.51 K)
图片附件
:
3mmexport1489998753083_副本.jpg
(2017-3-24 19:53, 45.41 K)
信天谨游
管理员
UID 5
精华 0
积分 0
帖子 29695
阅读权限 200
注册 2007-4-3
状态 离线
#9
发表于 2017-3-24 19:54
资料
文集
短消息
没有路,世代人背马驮,生活困难。
图片附件
:
5mmexport1489998602190_副本.jpg
(2017-3-24 19:54, 156.42 K)
图片附件
:
6mmexport1489998568967_副本.jpg
(2017-3-24 19:54, 118.36 K)
图片附件
:
7mmexport1489998502943_副本.jpg
(2017-3-24 19:54, 148.27 K)
图片附件
:
8mmexport1489998826880_副本.jpg
(2017-3-24 19:54, 70.65 K)
信天谨游
管理员
UID 5
精华 0
积分 0
帖子 29695
阅读权限 200
注册 2007-4-3
状态 离线
#10
发表于 2017-3-24 19:55
资料
文集
短消息
小学生上学之路。如果修通了路,小学生就可以骑车或者坐车上学了。
图片附件
:
9mmexport1490262735822_副本.jpg
(2017-3-24 19:55, 120.88 K)
图片附件
:
10mmexport1490262749815_副本.jpg
(2017-3-24 19:55, 133.93 K)
24
1/3
1
2
3
››
投票
交易
悬赏
活动
最近访问的论坛 ...
改善学生伙食
一对一资助
其它助学活动
待修建学校
走访资料
信天谨游
信天谨游助学
> 修建学校
> 一对一资助
> 勘误表
> 山村修路
> 改善学生伙食
> 助学交流
> 待修建学校
> 预算勘误表
> 其它助学活动
> 走访资料
> 助学之友
> 学生园地
> 版务
当前时区 GMT+8, 现在时间是 2025-11-18 00:27
京ICP备07004120号
Powered by
Discuz!
5.0.0
© 2001-2006
Comsenz Inc.
TOP
清除 Cookies
-
联系我们
-
信天谨游
-
Archiver
控制面板首页
编辑个人资料
积分交易
公众用户组
好友列表
基本概况
论坛排行
主题排行
发帖排行
积分排行
在线时间
管理团队