标题: 第112所:贵州省毕节大方县猫场镇狗吊岩尚志小学
信天谨游
管理员
Rank: 9Rank: 9Rank: 9


UID 5
精华 0
积分 0
帖子 29695
阅读权限 200
注册 2007-4-3
状态 离线
发表于 2012-7-2 17:38  资料 文集 短消息 
第112所:贵州省毕节大方县猫场镇狗吊岩尚志小学

一、学校简介
二、资助授权委托书
三、《资助建校协议书》及附件《图纸》和《工程预算单 》
四、《决算书》
五、捐款明细单
六、学校照片拍摄
顶部
信天谨游
管理员
Rank: 9Rank: 9Rank: 9


UID 5
精华 0
积分 0
帖子 29695
阅读权限 200
注册 2007-4-3
状态 离线
发表于 2012-7-2 17:38  资料 文集 短消息 
一、学校简介

贵州省毕节地区大方县猫场镇狗吊岩尚志小学

    尚志小学位于猫场镇水淹塘村狗吊岩组,学生主要来自狗吊岩、转马路、聋聋寨三个村民组(230户700多人)以及邻县翻山过来的12个学生(这里北临纳雍县白泥村、西临纳雍县新街村——那里的学生因为到本县的村小太远而翻山到这里就学)目前有学生128人(一年级28人、二年级19人、三年级21人、四年级24人、五年级15人、六年级23人)教师3人(均非公办教师,教师工资自筹)。

    水淹塘村处于石山区,土地贫瘠,主要作物是玉米、豆类、土豆等,没有经济作物,只能解决吃饭问题,花钱则靠外出打工的收入。据村干介绍,这里还有很多村民没有摆脱贫困,人均纯收入还不到800元。近几年在国家资助下很多村民居住条件有了改善,但还是可以见到一些群众居住在茅草屋里……

    尚志小学是由龙尚志老师(村干,现在是村副主任)于1997年建立起来的,当时有学生27人,2000年时学生人数达到百人,2007年时曾经达到学生260人教师5人的规模(当时三岔小学拆除,半年后恢复,短期停办,很多学生就来这里了),但由于无法筹措到足够的教师工资,2008年尚志小学恢复到113个学生3个教师的状况,以后基本保持这个规模。

    目前这个学校是在民房上课,空间狭小、条件简陋,但龙尚志老师还是想办法为孩子们准备了一个活动场地——一个小篮球场。没有这个学校,孩子们到外面上学至少要走一个多小时的山路……村民们、中心校和镇政府都希望能够把这个村校建立起来,新校地址另选址修建。


图片附件: 石碑纪念.jpg (2012-7-6 17:17, 77.17 K)

顶部
信天谨游
管理员
Rank: 9Rank: 9Rank: 9


UID 5
精华 0
积分 0
帖子 29695
阅读权限 200
注册 2007-4-3
状态 离线
发表于 2012-7-6 17:18  资料 文集 短消息 
二、资助授权委托书
顶部
信天谨游
管理员
Rank: 9Rank: 9Rank: 9


UID 5
精华 0
积分 0
帖子 29695
阅读权限 200
注册 2007-4-3
状态 离线
发表于 2012-7-6 17:33  资料 文集 短消息 
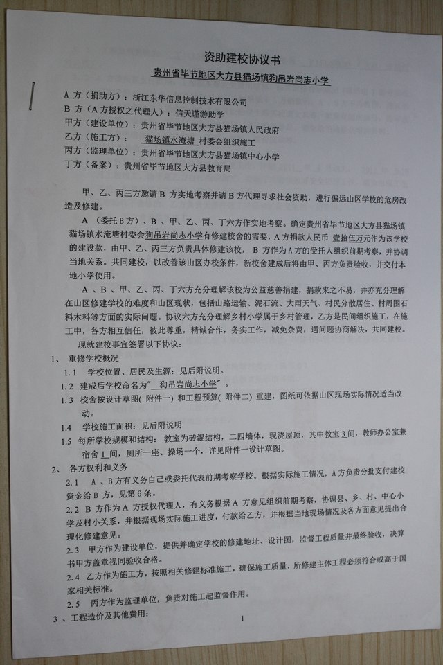
三、《资助建校协议书》及附件《图纸》和《工程预算单 》



图片附件: 协议1.jpg (2012-7-6 17:33, 145.02 K)





图片附件: 协议2.jpg (2012-7-6 17:33, 146.87 K)





图片附件: tz-ok.jpg (2012-7-6 17:33, 109.44 K)



----------------------------------------------------------------------------
预算:

尚志小学修建预算草案

一、修建项目:

  1、主体建筑——含3间教室和一间教师用房  教室 5米x7米x3间    教师用房 5米x3.5米x1间

                 砖混结构(上下圈梁、构造柱、现浇屋顶,雨檐宽度0.8米)  室内净高度不低于3.5米

                 墙体用圆孔空心水泥砖砌筑  厚度20  内外抹灰涂白涂料  室内地面硬化厚度0.1米

                 教室 2门4窗     教师用房  1门2窗

                 建筑面积 142.2平米

  2、厕所  男女各4个蹲位  墙体用圆孔空心水泥砖砌筑  厚度20  内外抹灰涂白涂料  屋顶现浇

                 具体见厕所参考图

                 建筑面积 20.8平米

  3、操场、围墙、校门、国旗台等  围墙墙高2米用水泥砖砌筑 基础为毛石300x500

     校门围墙距通村公路10米以上  同公路间挖排水通道

  4、通水、电,每间教室前后均配置黑板、配50套双人课桌椅


二、主要材料及人工费用:

    1、无偿投工投劳投料部分

    建校资金为民间捐款,需节俭珍惜使用,避免浪费,建校施工由村委会组织,非技术人员尽可能使用本村劳力

    村委会需要组织村民做部分无偿投工投劳投料,用于平整场地、挖排水沟、石砌围墙基础、教室基础等力所能

    及的辅助工程,实现三通一平,体现“我们自己建学校”的精神,为自己的孩子创造一个较好的学习环境。

    2、主要材料采购计价  基本采用大石头小学计价

    圆孔空心水泥砖:    采购地点   猫场镇  采购价  元/块  到场价  3.2元/块

    水泥425#:  采购地点   猫场水泥厂   采购价  360元/吨  到场价  420元/吨

    钢筋: 采购地点   猫场镇  采购价   Φ8      到场价  5200元/吨
                                       Φ16     到场价  80元/根
                                       Φ20     到场价  110元/根

    混凝土(相当于C30砼)常规配合比   1立方混凝土 1.5方砂   8包水泥(0.4吨)

    地面硬化(相当于C15砼)常规配合比   1立方混凝土 1.5方砂   3包水泥(0.15吨)

    砂:    采购地点   砂场                 到场价  100元/方

    毛石: 采购地点                        到场价  100元/方

    碎石(公分石) 采购地点                 到场价  100元/方

    门窗:    门  7个  290元/个            窗 14樘  1.8mx1.8m   150元/平米

    操场硬化  碎石混凝土厚度0.1米  材料加人工  45元/平米(含材料运输费用)  

  围墙砌筑 每延长米人工 50元/米(含墙体砌筑双面抹灰)  材料 25块砖/米

    砖墙砌筑加内外抹灰用砂量0.075方/平米      水泥量0.9125吨/平米(每1000砖用砂约6方、水泥约1吨)

    3、人工费用

    主体部分按照建筑单位面积计价  160元/平米 在基础完成后地面以上部分(地梁、圈梁、构造柱、屋面浇筑,

    墙体砌筑,内外墙抹灰、涂料、门窗安装等)



三、分项预算

  1、教室及教师用房  建筑面积 142.2平米

①材料  砖  墙体面积=(24.5x2+5x6)x3.5-门窗面积(2x0.9x4+1.8x1.8x14)=276.5-52.56=223.94平米

              需用圆孔空心水泥砖=12.5x223.94=2800块  考虑到损耗 需购砖2900块   合计 9280元

          钢筋 站柱18根  Φ16  36根 (实际购买9米长/根)  

               地圈梁 总长79米  Φ16   37根(实际购买9米长/根)                  

               顶圈梁 总长79米  Φ16   37根(实际购买9米长/根)        共110根   计 8800元

               屋面板钢筋  Φ8  1300公斤   Φ6.5  200公斤   含全部圈梁站柱用箍筋  计 7800元

               抬担  3条  Φ20  15根  (上2下3)(实际购买9米长/根)             计 1650元

                                                                             钢筋合计 18250元

          水泥 24.5吨  砂石 160方   购水泥费用 10290元  购砂石费用 16000元       合计 26290元

              圈梁柱盖板混凝土体积 37方  按常规配比:1立方混凝土 0.5方砂  1方石  0.4吨(8包水泥)

                  需购  水泥 14.8吨    砂 18.5方    石子  37方

              室内地面、散水约169平米  厚度100mm  体积16.9方  内外墙抹灰约600平米  合6方  合计22.9方

                  常规配合比   1立方混凝土 1.5方砂石   3包水泥(0.15吨)(相当于C15砼)

                  需购  水泥 3.45吨   砂石 34.5方

              墙体砌筑190平米 砌筑砂浆  需购  水泥1.6吨  砂7.2方

              毛石混凝土基础(500×800)长度约79米:79×0.5×0.8=31.6方

                  需购  水泥4.5吨  毛石50方  砂10方

         门窗   门  7个  290元/个  合计 2030元

                窗  1.8mx1.8m  150元/平米   合计 6804元

          涂料  内墙磁粉 每平米5.5元  外墙乳胶漆 每平米11元  连工带料

                外墙面积 约270平米  费用2970元   内墙面积 约430平米  费用2365元    合计 5335元

          杂品  铁钉  铁丝                                                         约计  200元

          黑板  6块  300元/块                                                      合计 1800元

  ②人工  160x142.2=22752元

                                     本项工程总价  92741元    综合平米造价 为  652.19元/平米


  2、厕所  建筑面积 20.8平米  工料全包价  500元/平米           本项工程总价  10400元


  3、围墙  长79.5米 墙高1.8米 为300x500毛石基础、墙体为圆孔空心水泥砖、内外抹灰

           全包计价 170元/延长米     13515元

     校门  铁管焊制铁栅门 校门价格约1000元

                                                            本项工程总价  14515元

  4、操场  篮球场392平米 硬化厚度0.01米   

  ①材料及人工 35元/平米x392平米=13720元

  ②国旗台及旗杆  450元  国旗一面 60元

                                                            本项工程总价  14230元


  5、通电通水及其他未预见费用 含乒乓球台 洗手池 等控制在3000元内

                                                                 本项总价  3000元

  6、双人课桌椅 50套  180元x50=9000元

                                                                 本项总价  9000元

---------------------------------------------------------------------------------
                                                               预算总价  143886元
顶部
信天谨游
管理员
Rank: 9Rank: 9Rank: 9


UID 5
精华 0
积分 0
帖子 29695
阅读权限 200
注册 2007-4-3
状态 离线
发表于 2012-7-6 18:08  资料 文集 短消息 
四、《决算书》


图片附件: 决算书.jpg (2012-7-6 18:08, 118.2 K)



图片附件: 超支说明.jpg (2012-7-6 18:08, 126.07 K)



图片附件: 解决.jpg (2012-7-6 18:08, 115.25 K)



图片附件: 决算表1.jpg (2012-7-6 18:08, 149.1 K)



图片附件: 决算表2.jpg (2012-7-6 18:08, 147.85 K)

顶部
信天谨游
管理员
Rank: 9Rank: 9Rank: 9


UID 5
精华 0
积分 0
帖子 29695
阅读权限 200
注册 2007-4-3
状态 离线
发表于 2012-7-6 18:11  资料 文集 短消息 
五、捐款明细单:都市行囊。
顶部
信天谨游
管理员
Rank: 9Rank: 9Rank: 9


UID 5
精华 0
积分 0
帖子 29695
阅读权限 200
注册 2007-4-3
状态 离线
发表于 2012-7-6 18:12  资料 文集 短消息 
六、学校照片拍摄:







顶部
信天谨游
管理员
Rank: 9Rank: 9Rank: 9


UID 5
精华 0
积分 0
帖子 29695
阅读权限 200
注册 2007-4-3
状态 离线
发表于 2012-7-6 18:22  资料 文集 短消息 







学校位置
顶部
信天谨游
管理员
Rank: 9Rank: 9Rank: 9


UID 5
精华 0
积分 0
帖子 29695
阅读权限 200
注册 2007-4-3
状态 离线
发表于 2012-7-6 18:27  资料 文集 短消息 

新校址就在这里


学校新址部分青苗已经清除,即将开始挖地基



已经为学校围墙、篮球场等基础准备了一些石料
顶部
信天谨游
管理员
Rank: 9Rank: 9Rank: 9


UID 5
精华 0
积分 0
帖子 29695
阅读权限 200
注册 2007-4-3
状态 离线
发表于 2012-7-6 22:21  资料 文集 短消息 
2011.8.25~27 进度:







顶部
 


当前时区 GMT+8, 现在时间是 2025-11-17 23:41
京ICP备07004120号

    本论坛支付平台由支付宝提供
携手打造安全诚信的交易社区 Powered by Discuz! 5.0.0  © 2001-2006 Comsenz Inc.
清除 Cookies - 联系我们 - 信天谨游 - Archiver