游客:
注册
|
登录
|
会员
|
统计
|
帮助
信天谨游
»
山村修路
» 第143条:四川省沐川县利店镇天坪村1组挖蛋山公路(拼单完毕)
‹‹ 上一主题
|
下一主题 ››
18
1/2
1
2
››
投票
交易
悬赏
活动
打印
|
推荐
|
订阅
|
收藏
标题: 第143条:四川省沐川县利店镇天坪村1组挖蛋山公路(拼单完毕)
信天谨游
管理员
UID 5
精华 0
积分 0
帖子 29695
阅读权限 200
注册 2007-4-3
状态 离线
#1
发表于 2017-8-13 18:23
资料
文集
短消息
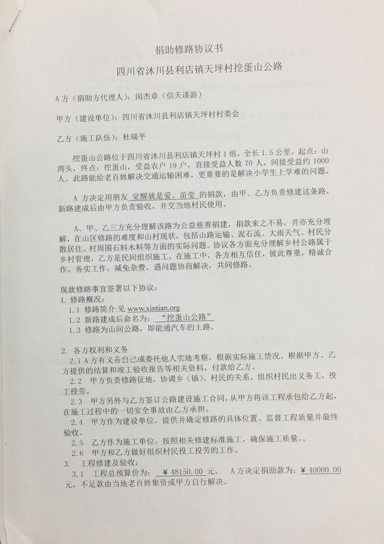
第143条:四川省沐川县利店镇天坪村1组挖蛋山公路(拼单完毕)
挖蛋山公路位于四川省沐川县利店镇天坪村1组,全长1.5公里,起点:山湾头,终点:挖蛋山,受益农户19户,直接受益人数70人,间接受益约1000人(周边的人也路过此路)。此路能给老百姓解决交通运输困难,更重要的是解决小学生上学难的问题。村民修路决心很大,全力集资,400元/户,共集资7600元,计划修通土路、支路、涵管、并铺设部份路面块石,力争雨季也能通车。
工程第一、二责任人: 张勇 曾才云 。
预算如下:
一、挖机开挖和破碎:预计1.5公里×3万元/公里= 4.5万元。
二、涵管费(含运费)
1、500mm: 10根×60元/根=600元;
2、600mm: 10根×80元/根=800元;
3、1000mm: 5根×350元/根=1750 元
小计:3150元。
三、老百姓义务投工投劳,需多少投多少,不计入预算。
以上合计总价:48150元,老百姓集资:7600元,尚有资金缺口40550元。
拟捐款:40000元,不足部分由村委会解决。
此路为拼单修路。
捐款人:苗莹1万元、觉醒就是爱3万元
修路分三步走:
(1)爱心人捐款、村民投工投劳一起修土路;
(2)随后村民自筹或向政府申请石头子,铺成石子路,现在的政策是没有土路,无法申请石头子,没有土路要石头子也没用。
(3)再过几年,申请水泥,铺成水泥路,我们帮村民先修土路,循序渐进。
这样,村民自助、社会捐助、政府帮助三方力量都结合起来,循序渐进,相信明天更美好。
备注说明:(1) 在山里开路,要依地势而修路,计划路线的长度只是暂估,实际修建时如遇到硬石山体就需要更改路线。
(2) 要经过农田等,也要协调征地工作,如果遇到不愿让步的,还得更改路线。所以,计划修建的路线只是暂估,谢谢理解。
(3) 由于山体不一样,施工难度也不一样,所以,挖掘机费用有的高些,有的低些。
(4) 有的地方村民太困难,在大山更深处,这样,我们就尽量不让村民再集资了,只投工投劳就可以了。而,有的地方小水泥路就通到了山脚下,我们修路来接通外界的小水泥路,这样,材料可以直接运输到山脚下,村民除了投工投劳,就再集资一些钱,我们共同修建山村公路。
(5)修路预算分好几部分,有挖掘机、涵管、炸药爆破(山崖需要爆破)、堡坎、村民义务工、征地等。修路,我们不全包,我们出一大部分钱:挖掘费用、山崖爆破等。村民出义务工、涵管、征地费、村民小额集资。
信天谨游
管理员
UID 5
精华 0
积分 0
帖子 29695
阅读权限 200
注册 2007-4-3
状态 离线
#2
发表于 2017-8-13 18:23
资料
文集
短消息
预留1
图片附件
:
1072949066.jpg
(2017-9-3 16:44, 101.27 K)
信天谨游
管理员
UID 5
精华 0
积分 0
帖子 29695
阅读权限 200
注册 2007-4-3
状态 离线
#3
发表于 2017-8-13 18:24
资料
文集
短消息
预留2
图片附件
:
1072949068.jpg
(2017-9-3 16:45, 112.59 K)
图片附件
:
1072949069.jpg
(2017-9-3 16:45, 80.78 K)
信天谨游
管理员
UID 5
精华 0
积分 0
帖子 29695
阅读权限 200
注册 2007-4-3
状态 离线
#4
发表于 2017-8-13 18:24
资料
文集
短消息
决算书
图片附件
:
14.jpg
(2017-10-20 16:16, 245.99 K)
信天谨游
管理员
UID 5
精华 0
积分 0
帖子 29695
阅读权限 200
注册 2007-4-3
状态 离线
#5
发表于 2017-8-13 18:25
资料
文集
短消息
工程竣工及验收报告
图片附件
:
11.jpg
(2017-10-20 16:12, 241.58 K)
图片附件
:
12.jpg
(2017-10-20 16:12, 207.77 K)
信天谨游
管理员
UID 5
精华 0
积分 0
帖子 29695
阅读权限 200
注册 2007-4-3
状态 离线
#6
发表于 2017-8-13 18:25
资料
文集
短消息
受益群众签字单
图片附件
:
IMG_20180612_091359.jpg
(2018-6-12 09:31, 321.09 K)
信天谨游
管理员
UID 5
精华 0
积分 0
帖子 29695
阅读权限 200
注册 2007-4-3
状态 离线
#7
发表于 2017-8-13 18:26
资料
文集
短消息
预留6
信天谨游
管理员
UID 5
精华 0
积分 0
帖子 29695
阅读权限 200
注册 2007-4-3
状态 离线
#8
发表于 2017-8-13 18:38
资料
文集
短消息
山里人家
图片附件
:
1mmexport1501383167016_副本.jpg
(2017-8-13 18:38, 86.64 K)
图片附件
:
2mmexport1501383172316_副本.jpg
(2017-8-13 18:38, 104.51 K)
图片附件
:
3mmexport1501383179294_副本.jpg
(2017-8-13 18:38, 132.09 K)
图片附件
:
4mmexport1501383083288_副本.jpg
(2017-8-13 18:38, 75.02 K)
信天谨游
管理员
UID 5
精华 0
积分 0
帖子 29695
阅读权限 200
注册 2007-4-3
状态 离线
#9
发表于 2017-8-13 18:38
资料
文集
短消息
山里人家,他们渴望通路。
图片附件
:
5-1mmexport1501383050426_副本.jpg
(2017-8-13 18:38, 102.65 K)
图片附件
:
5mmexport1501383128808_副本.jpg
(2017-8-13 18:38, 94.61 K)
图片附件
:
6mmexport1501383160915_副本.jpg
(2017-8-13 18:38, 145.94 K)
图片附件
:
7mmexport1501383093582_副本.jpg
(2017-8-13 18:38, 133.79 K)
信天谨游
管理员
UID 5
精华 0
积分 0
帖子 29695
阅读权限 200
注册 2007-4-3
状态 离线
#10
发表于 2017-8-13 18:45
资料
文集
短消息
不通公路,村民生活困难。
图片附件
:
8mmexport1501383030257_副本.jpg
(2017-8-13 18:45, 140.3 K)
图片附件
:
9mmexport1501383113205_副本.jpg
(2017-8-13 18:45, 117.9 K)
图片附件
:
10mmexport1501383106855_副本.jpg
(2017-8-13 18:45, 114.63 K)
18
1/2
1
2
››
投票
交易
悬赏
活动
最近访问的论坛 ...
一对一资助
待修建学校
改善学生伙食
其它助学活动
修建学校
走访资料
信天谨游
信天谨游助学
> 修建学校
> 一对一资助
> 勘误表
> 山村修路
> 改善学生伙食
> 助学交流
> 待修建学校
> 预算勘误表
> 其它助学活动
> 走访资料
> 助学之友
> 学生园地
> 版务
当前时区 GMT+8, 现在时间是 2025-11-18 00:28
京ICP备07004120号
Powered by
Discuz!
5.0.0
© 2001-2006
Comsenz Inc.
TOP
清除 Cookies
-
联系我们
-
信天谨游
-
Archiver
控制面板首页
编辑个人资料
积分交易
公众用户组
好友列表
基本概况
论坛排行
主题排行
发帖排行
积分排行
在线时间
管理团队